ThaiBev’s Sustainability 2025
Home / Social
Limitless Opportunities
ThaiBev believes that a sustainable and high-performing organization grows together with its people. We are committed to providing meaningful learning, development, and career advancement opportunities that strengthen both individual capability and organizational excellence. Our approach includes identifying and closing skill gaps, building future-ready competencies, and ensuring that all employees, regardless of gender, age, or background, have fair and equitable access to opportunities.

As ThaiBev continues to expand across ASEAN and other international markets, we are creating cross-border career opportunities that allow employees to gain global exposure, develop intercultural capabilities, and contribute to emerging business opportunities. These international mobility opportunities reinforce our aspiration to build a diverse, inclusive, and future-ready workforce.

Employee well-being is also a central pillar of our human capital strategy. We provide programs and policies that support physical, mental, financial, and social well-being so employees feel safe, supported, and empowered throughout their career journey.

Our holistic people strategy covers attraction, onboarding, learning and development, performance management, retention, and succession planning. This reflects our ambition to be a leading employer in the region, where equitable opportunities and meaningful growth inspire long-term commitment and shared success.
Management Approach
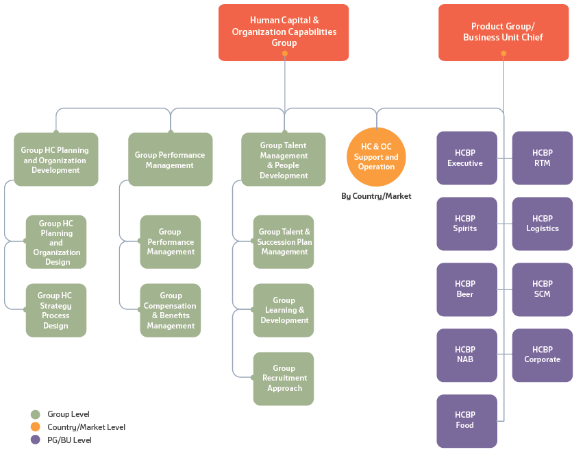
ThaiBev places strong emphasis on developing human capital and strengthening organizational capabilities as key engines powering our Transformative Growth towards PASSION 2030. The Human Capital and Organization Capabilities (HC&OC) acts as a strategic partner to the business, ensuring our workforce is equipped with the skills, agility, and mindset needed to support sustainable growth. Central HC&OC collaborates closely with Human Capital Business Partners (HCBP) across product groups, business units, and countries to co-create strategies, policies, and development initiatives aligned with business priorities. The HC&OC Support and Operations teams in each country are established to ensure consistent, effective, and standardized service delivery, as well as meaningful employee experiences throughout the employee lifecycle.

This integrated management approach enables ThaiBev to build a strong leadership pipeline, accelerate employee mobility, and foster collaboration across countries. At the same time, employees benefit from clearer career pathways, greater development opportunities, and access to a supportive, inclusive, and future-ready work environment that empowers them to grow alongside the organization.

Strategies
ThaiBev aims to provide limitless and equitable opportunities for all employees by integrating diversity, equality, and inclusion into our operations. Our strategies strengthen organizational capabilities while enabling employees to build future-ready skills and meaningful careers by ensuring fair access to development, mobility, and career opportunities. To support PASSION 2030, ThaiBev has identified seven human capital management strategies that enhance workforce resilience and talent readiness, promote inclusion, and enable employees and the company to grow together.
Market-oriented Compensation and Benefits
ThaiBev provides fair and equitable compensation and benefits globally, strictly complying with legal requirements and upholding high standards for remuneration and internal promotion. This ensures equal opportunities and fair treatment for all employees, regardless of background or role.

We use market benchmarking and job evaluations to guarantee competitive and unbiased compensation.

Our Total Rewards Strategy is a holistic framework designed to:
  • Recognize talent and contributions.
  • Encourage high performance.
  • Foster collaboration, inclusivity, satisfaction, and work-life balance.
These support our DEI goals. Performance assessments and extra contributions lead to accelerated bonuses and identify candidates for internal promotion, strengthening our commitment to retaining top talent.

Additionally, ThaiBev cultivates appreciation through the “Filling Smiles with Thank You” initiative on the Beverest Life application. This digital system allows employees to easily share recognition and encouragement, fostering unity, collaboration, and business success in alignment with our core values.
Recognition-based Performance Management
ThaiBev utilizes a comprehensive performance appraisal system to evaluate, motivate, and develop employees. Our framework integrates Management by Objectives (MBO) with SMART KPIs, aligned with OKRs, ensuring individual efforts directly support organizational priorities. To guarantee fairness and transparency, performance is assessed via a structured, multi-level calibration process that includes self-assessment, manager assessment, manager-of-manager review, departmental meetings (chaired by the Chief of Business Unit), and a final judgment based on measurable results. Performance outcomes are reviewed collectively to ensure decisions are data-driven and unbiased.

We identify top performers through annual comparative rankings using calibrated scoring and distribution curves. Our “Continuous Conversations” approach fosters ongoing discussions around performance, planning, creating a safe and supportive space for employees, and resolving issues—helping teams thrive, especially in sales and operations.

This integrated framework aligns individual efforts with organizational goals, recognizes contributions through bonuses and awards, provides meaningful feedback and development opportunities, and identifies high-potential talent. Ultimately, this multifaceted approach builds a collaborative, engaged, and high-performing workforce, reflecting ThaiBev’s commitment to people development, equity, and sustainable success.
Multidimensional Performance Appraisal
ThaiBev conducts performance assessments twice a year. During these evaluations, employees set goals for their performance in the mid-year and year-end reviews.

The assessment uses three KPI categories:
  • 1. Group Performance:
    Aligning work goals with the company’s vision and strategy.
  • 2. BU Share KPI (Financial):
    Setting operational goals within business units to enhance competitiveness.
  • 3. Individual KPI:
    Establishing personal goals tied to roles and responsibilities, emphasizing WOW (Way of Work), sustainability, and people development.
Additionally, our core 3C Global Values (Collaboration, Creating Value, Caring for Stakeholders) are embedded into evaluations using Key Behavior Indicators (KBIs), ensuring rewards reflect both what is achieved and how it is achieved.
360-Degree Feedback:
A comprehensive method gathering input from peers, subordinates, and supervisors, crucial for identifying and developing top talent (Level 8 and above).
One-on-One Feedback:
ThaiBev fosters a culture of continuous communication through dedicated sessions between employees and managers, focusing on:
  • Regular Check-ins:
    Reviewing progress and addressing challenges.
  • Performance Alignment:
    Linking feedback to KPIs and organizational objectives.
  • Development Focus:
    Coaching and identifying growth opportunities.
  • Recognition & Motivation:
    Celebrating achievements to boost engagement.
The Performance Improvement Program (PIP) provides structured support for employees whose performance is below expectations. The program’s core objectives are to strengthen employee capability, ensure fairness and consistency in management, and align performance with ThaiBev’s standards and values.

The PIP consists of four key stages: Performance Gap Identification (clearly communicating issues based on KPIs, behavior, or competency gaps); the Improvement Plan (defining goals, timelines, and measurable targets like training or mentoring); Coaching & Monitoring (regular check-ins to review progress); and Final Evaluation (assessment leading to completion, extension, or further HR actions). This process underscores ThaiBev’s commitment to employee growth, performance excellence, and organizational success.
Team-Based Performance Appraisal
The Human Capital Group implements a team-based appraisal system to recognize and reward collective achievements based on overall outcomes, fostering collaboration and driving organizational success. Key features of this system include:
  • Bell-Curve Ranking:
    Applied across product groups and job families to assess team performance, guide reward distribution, and support talent development.
  • Integrated Reward System:
    Combines individual, Business Unit (BU) performance, and role responsibilities to ensure fairness and alignment.
  • Tiered Bonus Structure:
    Allocates rewards based on BU contributions, ensuring equitable recognition for top-performing teams.
By emphasizing team achievements, ThaiBev strengthens cross-functional collaboration, drives operational excellence, and fosters a culture where collective success is highly valued.
Agile Conversation
ThaiBev promotes a culture of timely, constructive feedback as a cornerstone of both performance improvement and career growth. Through a two-way communication approach, line managers provide guidance that emphasizes achievements, skill enhancement, and future potential rather than criticism. This feedback loop is integrated into daily stand-up meetings, weekly team discussions, and monthly reviews, ensuring continuous alignment with individual development goals.
Coaching Framework Supporting Career Development:
ThaiBev uses a multi-faceted coaching framework to support employee growth:
  • 1. One-on-One Coaching:
    Conducted through regular check-ins and formal evaluations to assess performance, identify development needs, and create Individual Development Plans (IDPs) for short-term and long-term career readiness.
  • 2. Group Coaching:
    Quarterly town halls share business updates, align efforts with KPIs, and highlight career pathways and skill-building opportunities across key functions (commercial, operations, supply chain).
  • 3. Team Coaching:
    Focuses on team-building and behavioral alignment with ThaiBev’s core values. This approach nurtures collaboration and interpersonal skills, building a foundation for future leadership among junior employees.
  • 4. Career Counseling Clinic:
    Provides personalized guidance and mentorship to help employees design career growth plans. This initiative is integrated with internal mobility programs, such as Internal Job Postings, to match talent with development objectives.
Strategic Talent Acquisition and Onboarding
Our Talent Acquisition Team uses a strategic approach focused on three key areas to deliver business impact:
  • 1. Recruitment Process Improvement:
    We continuously enhance our hiring by developing a centralized candidate pool and enabling the sharing of qualified candidates across all Product Groups/Business Units (PGBUs). We utilize AI-driven CV screening and matching to accelerate evaluation consistency, strengthen hiring quality, and minimize duplicated efforts. This approach optimizes talent utilization and speeds up response to workforce needs.
  • 2. Educational Partnerships:
    By collaborating with universities and students across Thailand and ASEAN, we build relationships that reinforce ThaiBev’s values. These partnerships significantly strengthen our talent pipeline, ensuring graduates are job-ready and aligned with our growth direction for long-term business continuity and leadership succession.
  • 3. Diversity and Inclusion:
    We are committed to fostering a diverse and inclusive workforce that reflects the communities we serve. Encouraging diversity brings richer perspectives, fuels creativity, enhances innovation, improves decision-making, strengthens our employer brand, and enables ThaiBev to compete effectively in local and regional markets.
Onboarding Program
Our structured 120-day Onboarding Program ensures new hires quickly understand ThaiBev’s business, culture, and sustainability direction. It provides a solid foundation in operations, leadership expectations, and compliance, enabling newcomers to reach full productivity.

Support via mentorship, buddy systems, and continuous learning strengthens engagement and ensures consistent service standards across all PGBUs. By aligning newcomers with ThaiBev’s long-term goals from day one, the program reinforces our position as an employer of choice and builds a workforce ready to drive sustainability initiatives.
HC In-house Digital Platform (Beverest Platform)
Since 2022, ThaiBev has progressively replaced SAP SuccessFactors HR modules with proprietary in-house solutions (Beverest Platform) covering Recruitment, Employee Database, Performance Management, Career Development, and L&D. We continuously enhance this platform, powered by AI, automation, and scalable architecture, to improve efficiency, transparency, and the employee experience across the Group.

Key enhancements and digital initiatives include:
  • 1. E-Recruitment AI Screening & Matching:
    Implementing an AI-driven engine has accelerated screening, improved evaluation consistency, and built a scalable foundation for predictive talent analytics.
  • 2. 360 Assessment:
    The digital platform enhances transparency, supports structured talent calibration, and enables data-driven employee development through personalized learning journeys.
  • 3. E-Claim (Travel Claim):
    Launching a digital travel claim system, integrated with Finance and SAP, has significantly reduced processing time, improved financial transparency, and delivered a smoother employee experience.
  • 4. Children Scholarship:
    Digitizing this program has reduced paperwork, accelerated approvals, and increased fairness and accessibility, supporting our positioning as a family-oriented employer.
  • 5. Time Management System:
    Developing this system has enhanced governance through automated time tracking, real-time dashboards, and reduced payroll discrepancies, paving the way for intelligent scheduling and group-wide standardization.
Holistic People Development
People Capability Development is a key priority for ThaiBev, supporting our goal to be a stable and sustainable ASEAN leader. Our Holistic People Development (HPD) strategy focuses on developing the critical capabilities employees need for both current and future roles. We use personalized tools, like the Individual Development Plan (IDP), to align business priorities with individual career goals. To standardize this, we launched My Career, a digital platform that guides employees through career development, covering exploration, competency assessments, IDP planning/execution, and growth tracking.

We expand learning through a partnership with a global digital platform, providing access to top-tier expertise and facilitating self-directed learning. We also strongly encourage integrating peer learning and experiential development into every employee’s IDP. The success of HPD relies on key stakeholders: Line Managers and Human Capital (HC) teams are actively developed and supported with tools to effectively champion and coach employee growth within the organization.
ThaiBev Group Talent Pool
ThaiBev is committed to strengthening our internal talent and leadership pipeline using the Triad Model (Product Group/Business Unit, Markets, and Role of Center) to analyze key positions and formulate Succession Planning. We focus on identifying and nurturing high-potential individuals for critical roles.
Succession Planning (Demand Side)
We proactively analyze succession needs by reviewing Critical Positions with a high Risk/Impact of Loss against Business Needs. Roles are segmented into three at-risk types: Job Vacancy, Extended Employment (over 60), and Near Retirement (58–60). We conduct detailed analysis for PG (Chief Positions) down to the PG-1 level to identify roles needing urgent succession plans, accelerating development to close capability gaps. In FY2025, we successfully executed Succession Plans for 6 Chief Positions.

The Successor Pool identifies and develops leadership candidates based on Capability, Capacity, and Character. Candidates undergo a WAR Assessment (Willing, Able, Ready) to determine Readiness Status, which guides the planned development needed for progression into critical roles.
Group Talent Pool (Supply Side)
We identify high-potential employees using the 9-Box Matrix to develop future leaders supporting the PASSION 2030 vision. Proactive discussions define customized career paths based on strengths and development areas.

This includes cultivating:
  • International Talent: Global leaders with required mobility and mindset.
  • Domestic/Local Talent: Leaders to drive growth within specific country markets.
  • Functional Young Talent: Young specialists for key roles across departments (e.g., sales, IT).
Executing the Leadership Pipeline
Our implementation strategy executes the leadership pipeline—from “Young Talent” to “Successor”—through strategic planning, targeted development, and retention strategies. We nurture internal talent via a long-term Career Development Plan (CDP) focused on experiential learning, aiming to deliver Limitless Opportunities for growth across the Triad and strengthen organizational resilience and sustained growth.
Career Mobility
Guided by our aspiration to become a Stable and Sustainable ASEAN Leader in Beverage and Food, ThaiBev continues expanding across ASEAN and other international markets, creating limitless career opportunities for employees. We ensure equitable access to mobility so individuals from all backgrounds can pursue career paths aligned with their strengths and aspirations. Our approach emphasizes dynamic mobility pathways, including progression within specialized roles, cross-functional rotations that broaden capabilities, and international assignments that cultivate global experience and cultural awareness. These opportunities build an inclusive, future-ready workforce while strengthening ThaiBev’s leadership pipeline, regional capabilities, and long-term competitiveness.
Targets

Employee Engagement Score
Target by 2030
90%

Training Hours
Training hours
25 hours
per person per year
Remark: Excluding F&N operations.
Key Projects

ThaiBev Internship Program 2025

The Chang Junior and ThaiBev Internship Programs offer ASEAN university students the chance to explore various job families within the company. Over two months, interns gain hands-on experience, work on real-world projects, and engage with industry professionals across departments like Creative & Design, Engineering, Finance, HR, IT, Legal, Marketing, R&D, Sales, and Supply Chain. Key program highlights include mentorship, networking opportunities, and exposure to diverse departments, helping interns explore different career paths and develop valuable skills. ThaiBev is committed to nurturing future leaders, and this year, all interns expressed interest in joining the company post-graduation and we achieved a 95% satisfaction rate.

ThaiBev Transformation Program
ThaiBev is committed to becoming the best workplace in ASEAN by creating Limitless Opportunities for employees. To support PASSION 2030, we integrate talent development with group-wide transformation goals through the ThaiBev Transformation Development Program.

This program identifies and accelerates high-potential talent by placing them at the forefront of high-impact, cross-functional transformation initiatives. Participants lead strategic projects, gaining hands-on experience in problem-solving, innovation, and change management, while receiving direct coaching and mentorship from senior executives.

Since 2020, the program has engaged 567 employees across ASEAN and successfully delivered 408 transformation projects. This demonstrates the program’s pivotal role in developing future-ready leaders, enhancing collaboration, and retaining top talent, ultimately building a strong leadership pipeline for sustainable growth.

ThaiBev Talent Development Program
Our Talent Development Program develops high-potential talent into future leaders who can drive long-term impact and excel in a changing world. By combining deep learning, immersive experiences, and team innovation, the program broadens business perspectives and strengthens essential leadership qualities. On average, 40% of participants were promoted to the next level within 1.3 years.
ASEAN Management Development Program (AMD): 163 Alumni in 5 Batches
In collaboration with C asean, the AMD Program empowers executives across Thailand, Singapore, Malaysia, Indonesia, Myanmar, and Cambodia. Participants engage in cross-cultural learning, strategic development, and regional market immersion. AMD#5 (2025) focused 24 participants on driving business expansion in Malaysia’s beverage sectors through innovative operational and marketing strategies, equipped to deliver long-term growth and create shared value across ASEAN.
Supervisory Development Program (SDP): 516 Alumni in 13 Batches
Developed with Thammasat University, the SDP equips participants with advanced business acumen through executive insights and site visits. SDP#13 (2025) challenged 36 participants to drive growth via self-initiated projects focusing on maximizing resources, efficiency, and cost-reduction strategies (e.g., waste management, supply chain optimization). This fosters innovation and strengthens organizational resilience.
Young Talent Development Program: 159 Alumni in 5 Batches
ThaiBev develops future leaders through this program, focusing on leadership, management, and functional skills. Participants work on real business projects with internal experts and trainers to apply their learning, demonstrating a commitment to ongoing development.

Empowering Workforce Capability for Sustainable Digital Transformation
ThaiBev views human capital development as a critical enabler of long-term competitiveness under the PASSION 2030 vision. We launched the Employee Capability Development through Action-Based Learning (ABL) initiative to strengthen workforce readiness for the digital era and ensure ethical technology adoption.

A comprehensive digital skills assessment of 34,252 employees showed that 58 percent possess basic proficiency, 41 percent intermediate, and 1 percent advanced.

In response, ThaiBev implemented a blended learning framework (instructor-led, self-paced, and experiential), focusing on core interventions like Digital Communication, Cybersecurity Awareness, and specialized AI courses (e.g., Generative AI Essentials).

To institutionalize responsible technology use, we introduced an AI Policy grounded in fairness, transparency, and data security. This ensures AI integration across business processes adheres to ethical standards while enhancing productivity.

During the reporting period, 12,662 employees participated in training, accumulating 34,778 learning hours. Beyond digital upskilling, ThaiBev advanced a sales transformation program leveraging data-driven insights and collaborative territory management. Senior executives actively engaged in mentoring, reinforcing a culture of shared learning and strategic alignment.

ThaiBev Group Conference
Each year, over 400 members of ThaiBev’s global management team attend the ThaiBev Group Conference in Thailand. This strategic platform aligns leaders with the PASSION 2030 vision and five-year growth priorities, strengthening collaboration across Product Groups, Markets, and the Central Team, all grounded in inclusivity and respect. The conference celebrates key achievements and reinforces our 3C Global Values (Collaboration, Creating Values, Caring for Stakeholders).

In parallel, ThaiBev co-hosts the Sustainability Expo to promote public awareness of sustainable development. This immersive experience deepens leaders’ understanding of sustainability, inspiring them to integrate responsible practices into business decisions. The combined events reinforce ThaiBev’s commitment to sustainable growth and shared value creation.
Achievements

Employee Engagement Score
ThaiBev is committed to maintaining a motivating and supportive work environment, using our annual Employee Engagement Survey to listen to our people across all entities. In 2025, engagement increased from 86 percent to 87 percent, reflecting continued progress across the Group. Notable improvements were seen in well-being, autonomy, diversity and inclusion, and striving dimensions. These results affirm that employees feel empowered to take ownership and express their views openly.

Insights from the survey guide targeted actions, including enhanced well-being programs, leadership capability development, and initiatives that strengthen inclusive team cultures. We remain committed to using employee feedback to drive meaningful improvements and reinforce a workplace where everyone can thrive.
87%

Achieved EMPLOYEE ENGAGEMENT SCORE 2025

Training Hours
Our commitment to employee development is demonstrated by the total 2,122,940 training hours, with each employee receiving an average of 37.95 hours. Following the inclusion of F&N, ThaiBev will review its targets to ensure successful sustainability commitments.

Furthermore, our dedication was recognized with prestigious awards:
  • WorkVenture:
    Top 50 Companies in Thailand (2025): For the fifth consecutive year, ThaiBev ranked in the Top 10, highlighting our commitment to empowering employees under the “Limitless Opportunities” philosophy.
  • TMA Award: Leadership Excellence Award 2025 – Distinguished: This award affirms our visionary leadership and dedication to empowering people, reflecting a strong organizational culture and sustained growth.
Moving Forward

Aligned with our vision to be a Stable and Sustainable ASEAN Leader, ThaiBev is intensifying efforts under PASSION 2030, leveraging our “Reach Competitively” and “Digital for Growth” strategies to power transformative growth. We are building an agile, productive organization and a future-ready workforce by strengthening core capabilities for new business models and operational excellence.

A key priority is reinforcing our talent ecosystem through strategic, data-driven acquisition. We refine recruitment using analytics to ensure an inclusive and engaging experience for diverse, high-caliber talent, thereby strengthening our International Talent Pool and leadership pipeline for regional deployment.

In Human Capital Development, we are accelerating the transition to a Holistic People Development model that provides clear, equitable growth pathways. Line managers and HC teams are being developed as effective career coaches, supported by AI-powered tools that personalize learning, reskilling, and internal mobility. Focused development programs emphasize digital and future skills to close critical capability gaps.

Enhancing the HC Digital Platform is central to improving Group-wide productivity. By optimizing digital solutions, we strengthen cross-market collaboration, streamline employee services, and leverage people analytics from big data for strategic workforce planning and personalized development.

ThaiBev remains committed to Creating and Sharing the Value of Growth. We continue fostering an inclusive environment that advances holistic well-being and enables every employee to contribute confidently to sustainable, transformative growth, ensuring a resilient and engaged workforce for the future.

Read More Information about
Limitless Opportunities
in Sustainability Report 2025